宽带隙钙钛矿与自组装单分子层(SAM)界面处的埋底缺陷限制了p–i–n型太阳能电池的性能,尤其是在具有纹理结构的两端钙钛矿–硅叠层太阳能电池中。研究表明,传统SAM上钙钛矿结晶动力学的不受控行为,协同诱发了埋底界面处电子缺陷与形貌退化的共生演化,其根源在于钙钛矿前驱体溶液与SAM在结构及能级上的不相容。
鉴于此,浙江大学硅及先进半导体材料全国重点实验室、bwin必赢杨德仁院士、余学功教授、杭鹏杰专职研究员联合化学系雷鸣教授等创新性设计合成一种新型材料:DMPP,引入刚性共轭桥联单元以提升导电性与偶极矩,并将甲氧基替换为1,3-二甲氧基苯单元,作为电子缓冲层抑制不稳定性并保留给电子特性,从而实现强化SAM空穴抽取能力,优化SAM基底的π轨道取向与界面配位,实现卤素均匀化的可控钙钛矿生长,消除纳米孔洞与PbI₂相偏析,并显著抑制宽带隙钙钛矿埋底面的缺陷密度。最终在钙钛矿–硅叠层器件,实现了1cm²孔径面积下33.86%(认证33.59%)及16cm²孔径面积下29.25%(认证28.53%)的光电转换效率。叠层器件在1个太阳连续光照下运行2000 h后,仍保持初始效率的90%以上,

该项研究成果于北京时间2025年10月20日,被国际著名期刊《自然·光子学》在线刊登。通讯作者为浙江大学杨德仁院士、余学功教授、雷鸣教授、杭鹏杰专职研究员、天合光能高纪凡。浙江大学为该论文的第一单位。

研究人员通过在SAM材料中引入刚性共轭桥联单元以提升导电性与偶极矩,从理论和实验上证明了DMPP分子的强锚定能力以及堆积有序性。

研究团队通过原位XRD和原位PL表征DMPP调控钙钛矿的结晶过程,阻断诱发缺陷的结晶通道,实现卤素均匀化的可控钙钛矿生长,消除纳米孔洞与PbI₂相偏析,确定了DMPP可以实现钙钛矿与SAM基底在结构与能级上的双重兼容性。

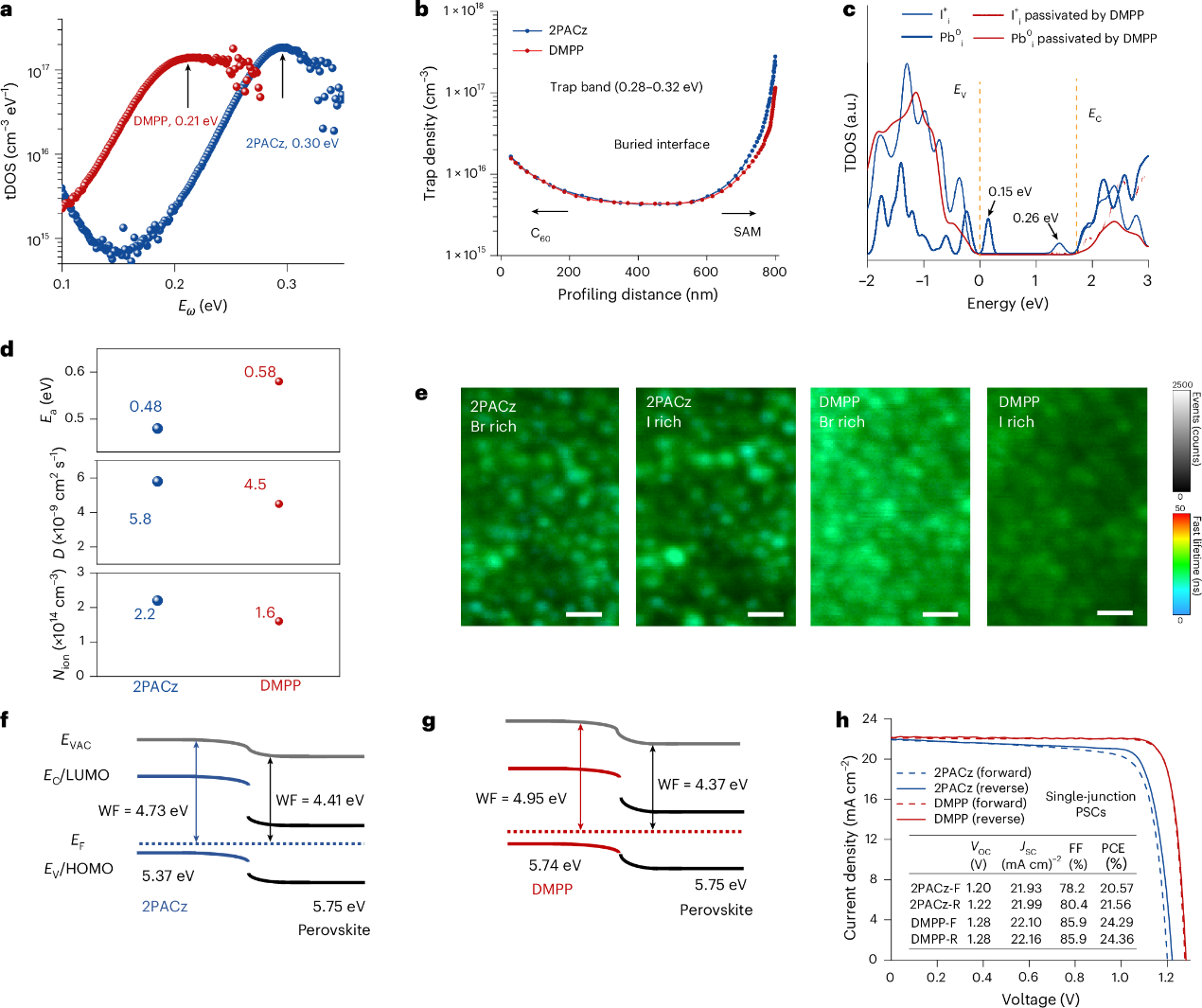
研究团队通过电学测试和理论计算证明了基于DMPP分子制备的钙钛矿薄膜缺陷显著减少,并且抑制了离子迁移,优化了能级排列,最终1.68eV宽带隙钙钛矿太阳电池实现了24.36%的效率。

通过精确调控SAM分子堆积及其与钙钛矿的相互作用,实现钙钛矿与SAM基底在结构与能级上的双重兼容,研究团队将DMPP运用到硅基钙钛矿叠层电池中,在1cm2的硅基钙钛矿叠层器件中获得了33.86%的效率。在进一步扩大面积后,在16cm2的面积上获得29.25%的效率。并且在室温、双85条件下均获得优异的稳定性。

